關於bio,我想在詢問,上次老師回答時提到「懂爸媽的擔心」是否需要具體呈現出擔心什麼?
另外這是我問其他保險帳號給我的bio建議:
我協助「誰」透過「我的方法」達成「他們的目標」
且不需要經過「他們的痛點和困境」
老師會建議直接複製他人做法還是要依照個人風格設計?
用以上這個公式會不會導致很多類似帳號的bio 都差不多,沒有特點?
以下是我和目前歸納出來我所要做的主題定位:
目前是定位新生兒保障、兒童保障、家庭保障。
行動設計就是圖文分享相關知識
圖片是更詳細的定位歸納說明。
(如下圖)

並附上PDF檔案
這個檔案是上一題提問後要繳交給老師的「名單磁鐵」,還是半成品,請老師指點。
好喔!我看到你目前的行動設計與問題意識,這已經是具備高度品牌思維的表現了。
針對你這次的提問,我從「品牌定位」、「內容策略」與「保險顧問實務」三個專業角度,給你以下綜合建議:
✅ 建議:要依個人風格設計,不要只套公式。
雖然「誰+方法+目標」這種公式能快速寫出一版Bio,但因為你的市場(新手爸媽)情感連結很強,如果只是制式化敘述,很容易讓你的帳號變得跟其他保險帳號很像,“缺少辨識度與情感力量”。
你應該保留自己的故事感,比如「從全職媽媽走進保險顧問」,並搭配清楚的功能描述(陪爸媽搞懂保障,守護家人),這樣既有人味,又有專業。
🔹所以建議你:
用「真實故事+功能導向」的混合型Bio,會是你最適合的選擇。
舉個例:
「悅保險|從全職媽媽到家庭保障顧問」
懂爸媽為孩子築安全網的焦慮,陪你挑對保單,不多花冤枉錢
每一份守護,都是愛的延續
👇有需要時,點這裡找我(附上LINE@)
這樣的Bio,一開始就用故事拉近距離,馬上建立信任感,同時清楚告訴對方你的專業功能。
✅ 建議:這個主題可以保留,但需要微調連結語境。
目前的《學生保險大揭秘》,從技術層面看,內容非常好(簡單、清楚、家長受用)。
但從品牌定位來說,“學生保險”容易讓人以為你的主攻是「學齡兒童」而不是「嬰幼兒+家庭」。
因此,“你需要在開頭就重新框定語境”,讓它變成:
– 「為了從小建立孩子的健康安全保障,學生時期是第一步」
– 「從新生兒到學生,守護每個成長階段」
這樣設計的話,名單磁鐵就能自然過渡,跟你的品牌定位一致,不會讓讀者混淆。
🔹所以建議你:
在PDF或Landing Page開頭加入「成長守護脈絡」,讓學生保險自然過渡到家庭保障概念。
✅ 舉例:
【開頭修正版】
每個孩子的成長,都是一場冒險。
從新生兒時期的醫療保障,到上學後的學生保險,每一個階段的守護,都為未來打下安心的基礎。
本資料將帶您了解:
讓我們一起,把守護孩子的每一步,做到最周全。
這樣改之後,讀者一開始就知道這是「完整家庭守護計畫」的一部分,不會覺得你是單做學生險,也不會偏離你的品牌核心。

🔹所以建議你:
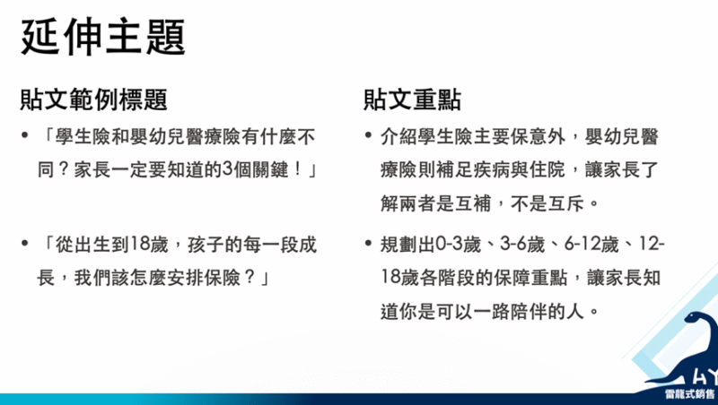
後續可以從《學生保險》延伸做「嬰幼兒醫療險比較」、「家庭保障完整路徑」系列貼文,讓流量自然接到你主軸服務。

結論:
你目前的方向是正確的,只需要小幅優化,就可以讓“品牌定位”與“內容策略”完全同步。
記得,你要成為客戶心中“那個最懂他們的人”,而不是市場上「又一個賣保險的人」。
只要這個思維清晰,你的品牌成長速度會比你預期的還要快。
你已經在正確的路上了,持續這樣行動,我非常期待看到你後續的成品和成果!
有問題再提出,我繼續幫你優化。
學員回饋:
